BRIN Logo
Sign In
Main Product Image

Inovasi Keju Sehat Tinggi Protein dengan Tekstur Lentur yang Ikonik

Agenda Riset: Ketahanan Air dan Pengembangan Lingkungan Hidup Berkelanjutan
Sektor: Pangan

Deskripsi

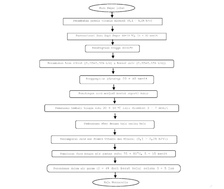
Invensi ini mengenai produk keju mozzarella yang praktis dapat dikonsumsi langsung maupun digunakan sebagai topping pada berbagai makanan. Produk ini diperkaya dengan vitamin D sehingga memiliki nilai tambah dari segi kesehatan dan terbuat dari susu sapi segar lokal Indonesia. Komposisi produk keju mozzarella terdiri dari susu sapi segar lokal Indonesia sebanyak 10 liter untuk mendapatkan 100 g keju, premiks vitamin dan mineral (0,1 – 0,2% b/v), asam sitrat (0.20 - 0.30% b/v), rennet mikrobial cair (0.05 – 0.15% b/v) dan air garam (2 – 4% dari berat curd). Produk keju mozzarella yang dihasilkan ini memiliki keunggulan yaitu mengandung kalsium sebesar 36,88-38,61 mg/liter dan kandungan vitamin D sebesar 3,12 - 3,74 mcg/100g. Selain itu, karakteristik produk keju mozzarella yang dihasilkan antara lain elastic limit (batas elastis) atau tensile strength (kekuatan tarik) 17,541 – 35,864 gf; warna mendekati putih kekuningan dengan nuansa hijau; kadar air 55,0–60,0%; kadar abu 2,5-4,0%; lemak total 11,36-12,86%; protein 22,28-23,13%; karbohidrat 8,36-8,86%.

Kata Kunci

Fortifikasi Kalsium Keju

Dokumen Download

  • Diperkaya Vitamin D dan Kalsium tinggi untuk mendukung kesehatan tulang dan imunitas keluarga.
  • Terbuat dari 100% susu sapi segar lokal Indonesia, menjamin kesegaran dan cita rasa yang autentik.
  • Tekstur 'Extra Stretch' yang sempurna dengan kekuatan tarik hingga 35,864 gf, ideal untuk topping pizza dan pasta.
  • Kandungan protein tinggi (mencapai 23%) sebagai sumber energi dan nutrisi harian yang berkualitas.
  • Praktis dan serbaguna: lezat dinikmati langsung sebagai camilan sehat maupun sebagai pelengkap masakan.