BRIN Logo
Sign In
Main Product Image

Metode Pembuatan Propelan Komposit dengan Pengikat AP dan Pemlastis

Agenda Riset: Penguatan Industri Strategis
Sektor: Energi

Deskripsi

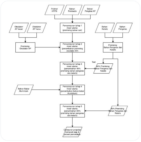
Invensi ini berhubungan dengan metode pembuatan propelan komposit dengan tambahan bahan pengikat AP, bahan katalis dan bahan pemlastis, sesuai dengan invensi meliputi 1) Tahapan proses pencampuran bahan propelan komposit, 2) parameter proses pencampuran dan proses pengerasan propelan komposit, dan 3) komposisi formulasi propelan komposit, sebagai solusi dalam mengatasi permasalahan produk propelan komposit yang dihasilkan masih memiliki viskositas yang tinggi diatas 20000 Poise, serta sifat mekanik yang belum memenuhi standar dalam hal karakteristik elongasi (pemanjangan) propelan yang masih dibawah 10%.

Kata Kunci

Komposit Manufaktur Propelan Stabilitas

Dokumen Download

  • Menghasilkan propelan komposit dengan viskositas lebih rendah untuk proses manufaktur yang lebih mudah
  • Meningkatkan sifat mekanik dan elastisitas propelan agar memenuhi standar kinerja
  • Mendukung kualitas propelan yang lebih homogen dan andal
  • Mengurangi risiko cacat produksi akibat viskositas tinggi
  • Cocok untuk pengembangan propelan komposit berperforma tinggi dan konsisten