BRIN Logo
Sign In
Main Product Image

ReefLagoon Sentinel Analytics

Agenda Riset: Pengembangan Kedirgantaraan dan Keantariksaan
Sektor: Kemaritiman

Deskripsi

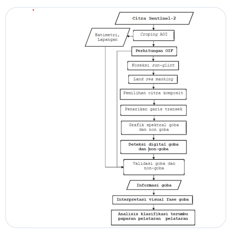
Invensi ini berhubungan dengan metode pengolahan data citra satelit, dan lebih khusus lagi, invensi ini berhubungan dengan metode deteksi goba (lagoon) terumbu menggunakan citra Sentinel-2. Invensi ini digunakan untuk area pesisir pada paparan benua dan busur belakang sesuai dengan Peta pengelompokan pulau kecil berbasis tektonogesis oleh Pusat Survei Geologi, 2007. Tujuan utama dari invensi ini adalah untuk mengatasi permasalahan yang telah ada sebelumnya khususnya dengan metode deteksi goba terumbu. Metode deteksi goba (lagoon) terumbu menggunakan citra Sentinel-2, dimana suatu deteksi goba terumbu sesuai dengan invensi ini juga sekaligus mendeteksi non-goba terumbu yang terdiri dari terumbu, darat atau pulau, dan laut, yang dicirikan dengan perbedaan nilai spektral pada beberapa kanal Sentinel-2. Tujuan lain dari invensi ini adalah untuk memberi isi informasi laut Indonesia terutama bagian pesisir berupa karakteristik lahan wilayah laut. Invensi ini memiliki kelebihan yaitu dapat dioperasionalkan untuk area paparan benua dan busur belakang yang terdiri atas 4.570 pulau kecil dan perairan pesisirnya pada skala 1:50.000.

Kata Kunci

Kebencanaan Laut Metode

Dokumen Download

  • Memetakan goba terumbu secara akurat untuk mendukung pengelolaan wilayah pesisir
  • Memberikan informasi karakteristik laut dan pesisir secara cepat berbasis citra satelit
  • Membantu perencanaan tata ruang laut dengan data yang konsisten dan mudah dioperasionalkan
  • Mendukung pengambilan keputusan di wilayah pulau kecil dengan cakupan area yang luas
  • Meningkatkan nilai data Sentinel-2 menjadi insight yang siap pakai untuk kebijakan dan riset