BRIN Logo
Sign In
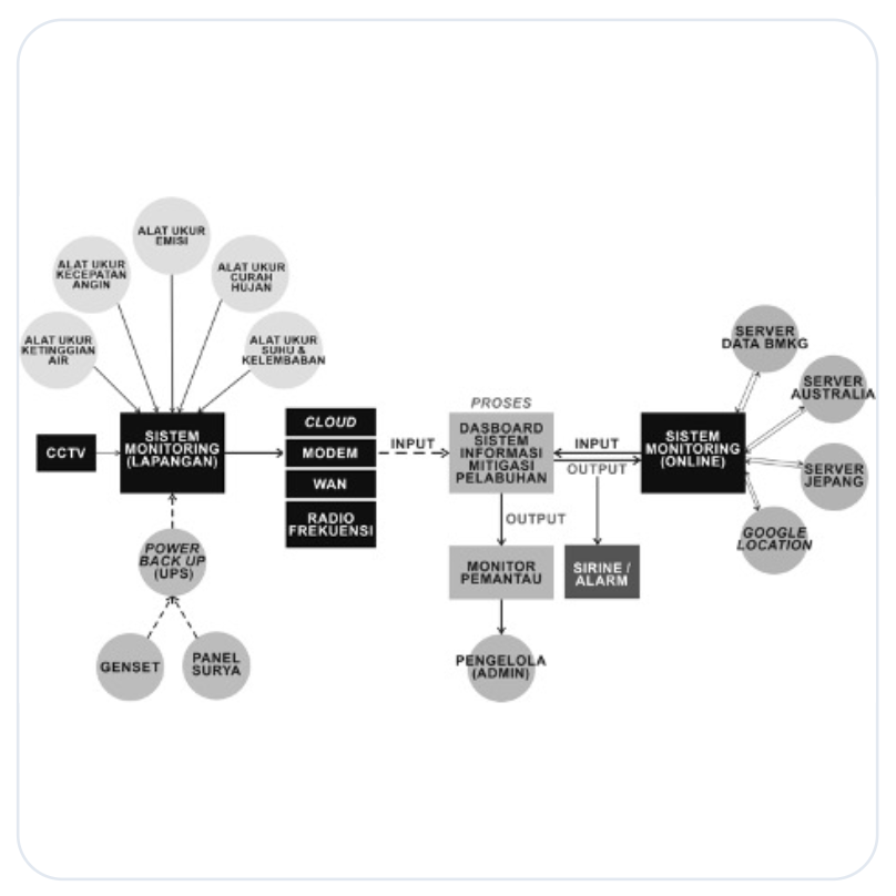
Main Product Image

SeaGuard Integrated HydroMet System

Agenda Riset: Penguatan Ketahanan Sosial dan Masyarakat
Sektor: Kemaritiman

Deskripsi

Invensi ini mengungkap mengenai suatu sistem mitigasi hidrometeorologi air laut terintegrasi serta metode cara kerjanya. Sistem sesuai invensi ini terdiri atas dashboard monitoring, yang terdapat koneksivitas ke aplikasi monitoring online dari berbagai sumber server, alarm, dan monitor pantau. Kemudian terdapat alat pemantau lapangan, yang terdapat beberapa antara lain: pengukur ketinggian air, pengukur kecepatan angin, pengukur emisi, pengukur curah hujan, pengukur suhu dan kelembaban, kamera pengawas, solar panel, mikrokomputer pemantau, sumber daya utama, serta titik kumpul data. Metode mitigasi hidrometeorologi air laut terintegrasi pada invensi ini terdiri atas mengambil data ketinggian air laut, curah hujan harian, kecepatan angin, suhu dan kelembaban udara, serta kondisi kualitas udara dari alat pengukur yang berada di alat pemantau lapangan, mengirimkan data dari alat pemantau lapangan ke dashboard monitoring, menggabungkan data dari alat pemantau lapangan, menampilkan hasil, mendapatkan informasi hasil mitigasi hidrometeorologi air laut terintegrasi yang selanjutnya digunakan untuk pengambilan keputusan untuk upaya pencegahan dampak bencana, pengurangan risiko bencana hidrometrologi, serta untuk keselamatan transportasi air/Safety Water Transportation Monitoring System (SWTMS).

Kata Kunci

Kebencanaan Laut Metode

Dokumen Download

  • Memantau kondisi laut dan cuaca secara real-time untuk pencegahan dini bencana hidrometeorologi
  • Menyatukan berbagai data lapangan dalam satu dashboard untuk keputusan cepat dan akurat
  • Meningkatkan keselamatan transportasi air dengan sistem peringatan dan pemantauan terpadu
  • Mengurangi risiko operasional di wilayah pesisir melalui informasi yang mudah dipahami
  • Mendukung pengelolaan wilayah laut yang lebih aman, efisien, dan berkelanjutan