BRIN Logo
Sign In
Main Product Image

Solusi Bahan Bakar Hijau Berkinerja Tinggi untuk Industri & Rumah Tangga

Agenda Riset: Kedaulatan Energi
Sektor: Energi

Deskripsi

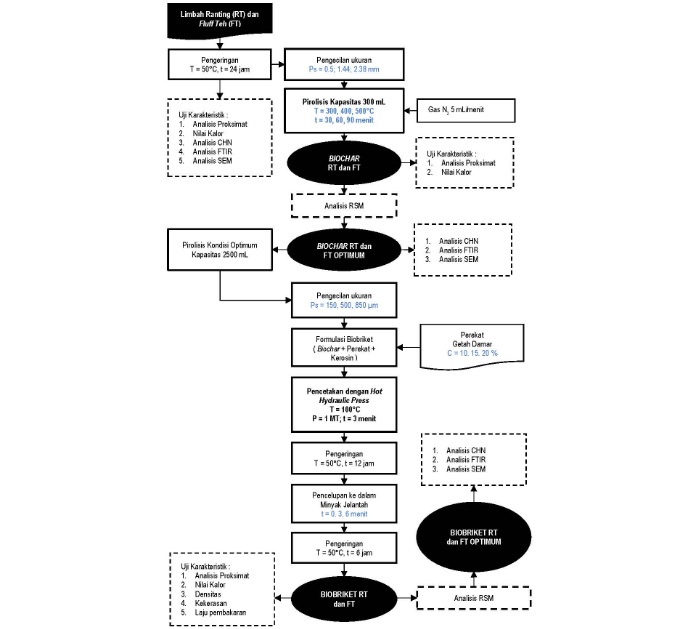
Invensi ini berkaitan dengan komposisi biobriket berbahan dasar fluff teh dan ranting teh mengandung biochar ranting, biochar fluff teh, dan perekat dari bahan getah yang dilarutkan dengan kerosin, yang dicirikan dengan perbandingan biochar limbah fluff dan ranting teh dengan perbandingan berat 7:3. Biobriket berbasis limbah fluff dan ranting teh memiliki karakteristik sebagai berikut:kadar air 2–3%, kadar abu 2–3%, volatile matter 12–13%, fixed carbon 80–85%, nilai kalor 8000–8500 kal/g, laju pembakaran 0,1–0,2 g/menit, densitas 1–1,5 g/cm³, dan kekerasan 14–15 N/cm². Hasil invensi menunjukkan bahwa biobriket formulasi ini memiliki potensi tinggi sebagai bahan bakar alternatif dengan efisiensi energi yang baik dan sifat mekanik yang memadai.

Kata Kunci

Briket Komposisi Teh

Dokumen Download

  • Nilai kalor sangat tinggi (8000-8500 kal/g), memberikan panas yang intens dan efisien.
  • Kandungan karbon tetap (Fixed Carbon) mencapai 85%, menjamin pembakaran yang stabil dan tahan lama.
  • Kadar abu dan air yang sangat rendah (2-3%), meminimalisir residu pembersihan dan asap saat digunakan.
  • Memanfaatkan limbah organik fluff dan ranting teh (Upcycling) untuk mendukung ekonomi sirkular.
  • Struktur briket yang sangat keras dan padat, memudahkan penyimpanan serta transportasi tanpa mudah hancur.